Volume 2: Programming Language Foundations
Table of Contents
Index
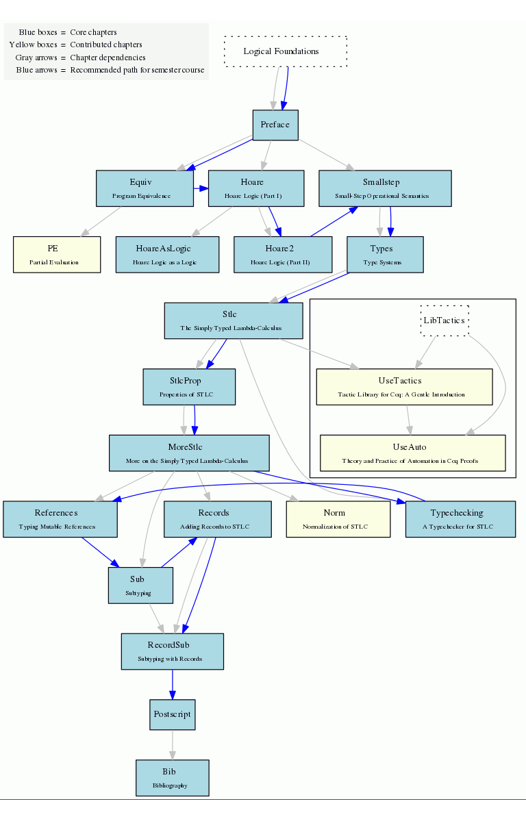
Roadmap
Chapter Dependencies